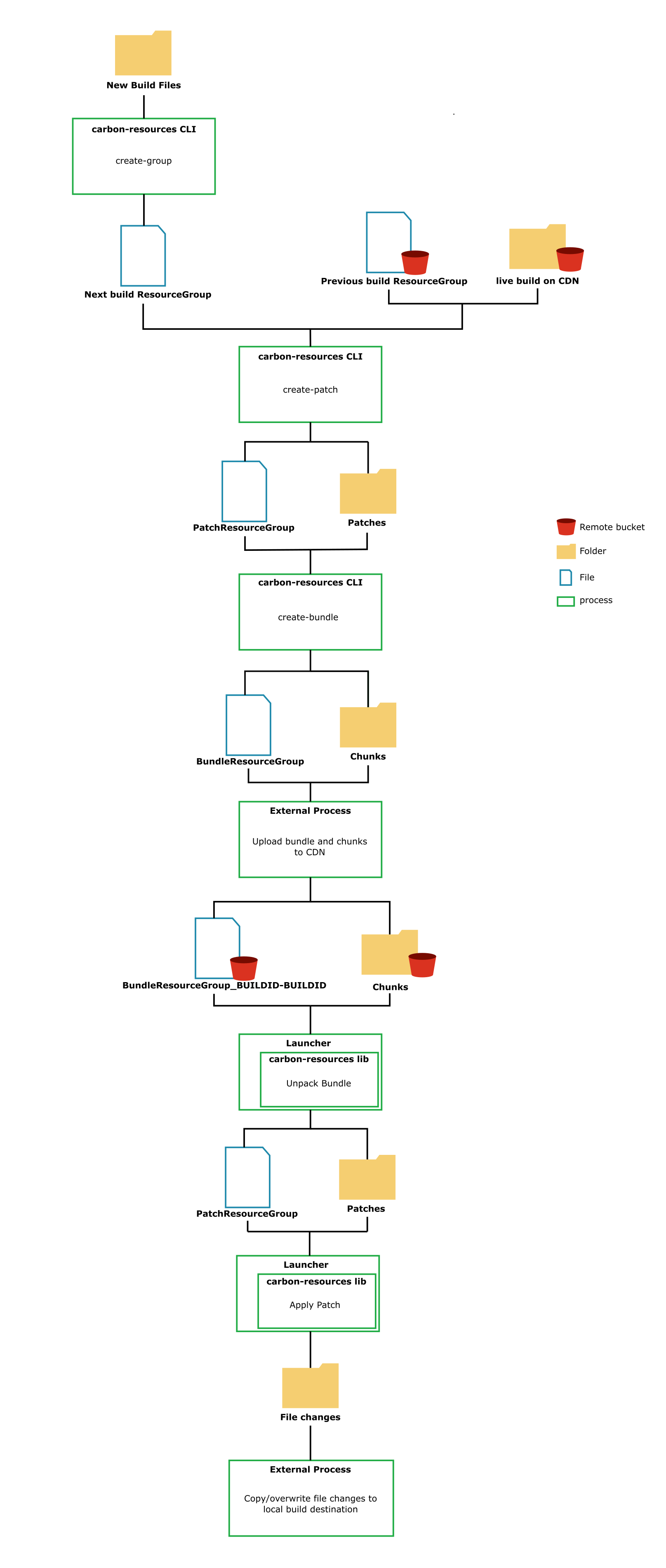
Patching Process Overview

The patching process is a multi stage process with many inputs and outputs.

This document presents a graphical overview of patch creation and patch application.

For further practical examples refer to Example Patch Creation Procedure and Guides

Note this is just one example use case, resources is able to handle many usage scenarios.

Note

File uploading to CDN is outside the scope of resources currently.

Patch Creation

Patches are created with the following requirements

  1. Latest build available on the local machine following a standard filesystem pathing structure LOCAL_RELATIVE

  2. Previous build available via a CDN following pathing structure REMOTE_CDN

  3. resources CLI is available on local machine.

Patch Application

Patches are applied with the following requirements

  1. resources lib is included inside a launcher style application.

  2. System patch application is running on has access to files on CDN.

../_images/Overview.png